The chemical structure of an Essential Oil and its physiological activity are two elements strongly linked. Contrary to pharmaceutical medication, made of one or more isolated molecules with a particular function, the EO* is a compound of constituents belonging to different chemical families, each with its own specificity. This is why EO have more varied activities. Let’s do a little course about chemistry and essential oils 🙂
*EO= Essential Oil
We can, however, regroup Essential Oils in 3 large families:
1- EO made for the most part of a predominant aromatic single component; these EO will have a very defined property.
Ex: Wintergreen EO (Gaultheria fragrantissima) composed of 99% of methyl, provides its properties of being an anti-spasmodic and an anti-inflammatory.
2- EO made of two predominant aromatic components.
Ex: Eucalyptus globulus EO, composed de 1,8 cineol (> 58 %) and of Alpha pinene.
3- EO made of three predominant aromatic components, whose properties will be more varied and more subtle.
Just a word before starting
Chemotype is a chemical, biological and botanical classification that designates the most present molecule in an EO. Chemotype depends on such factors as:
- where the plant grows,
- its climate,
- altitude,
- soil type,
- harvesting time,
- or nearby vegetable populations.
The biochemical analysis of EO by chromatography indicates its exact composition. Greatly complex, EO may contain as many as 200 different components!
This is why some specific properties can be found in different EO.
It is, therefore, always very useful to inquire about the chemical composition of an EO. You are then enabled to have your own opinion.
Beware, it is mandatory to understand that what will give an EO its particular properties, will be its predominant components. The first two or three will present depending on specific cases percentages that can vary between 10 and 80%.
To identify an EO a precise nomenclature exists that comprises:
- Its name
- Its Latin scientific denomination gives its family, type, species, subspecies, variety, hybrid.
For example in the case of eucalyptus radiata
Eucalyptus = type / Radiata = species / Myrtaceae= family
- The extraction process used (water vapour distillation or cold press extraction for citruses),
- The origin,
- The chemotype.
The precise definition of a chemotype allows us to understand how the EO acts and this will then lead to the use of a natural therapy, powerful and efficient. Biochemically different, two chemotypes will present different therapy activities, but also very variable toxicities. Therefore, conversely, the lack of knowledge of this important notion and the lack of precision will leave the door wide open to failed treatments and the toxicity of certain EO.
Here are some examples of chemotypes that you may encounter on labels of EO:
- thymol / linalool for thyme,
- verbenone / 1.8 cineol for rosemary
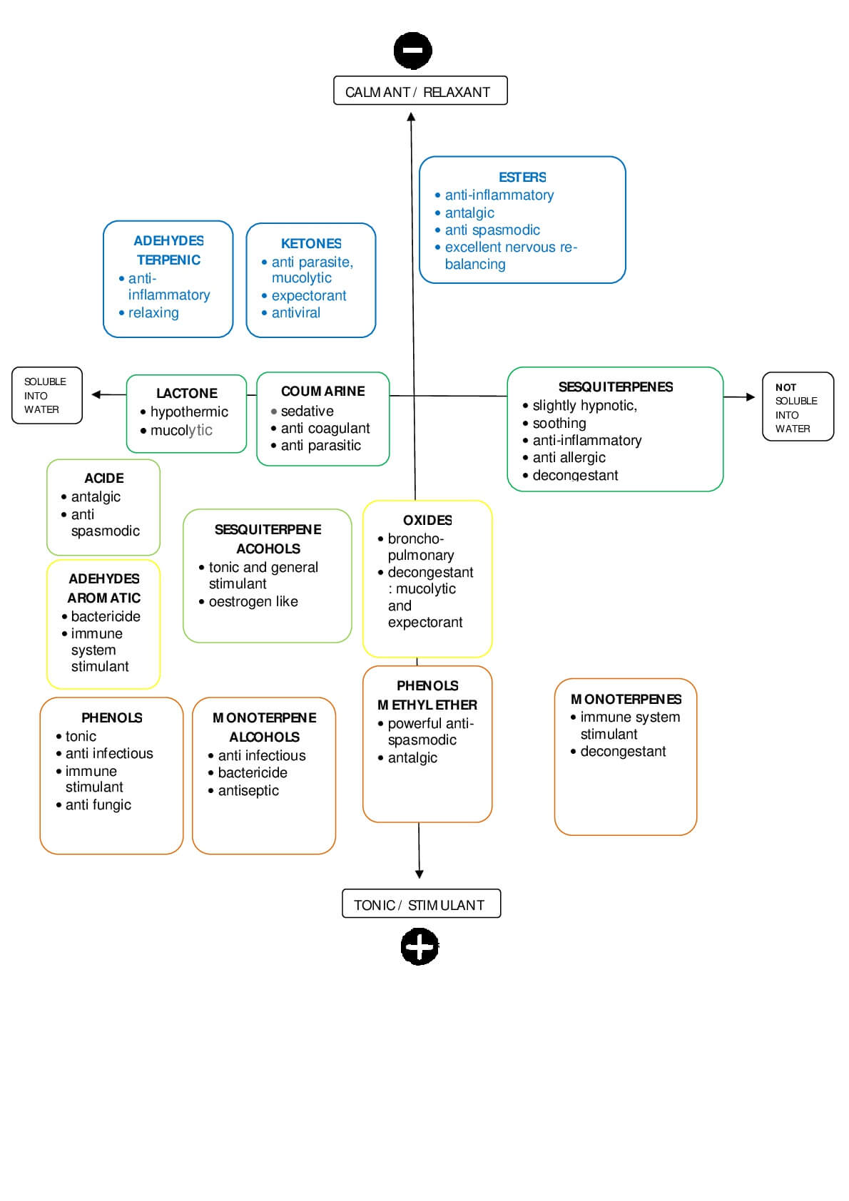
Biochemical families
1- Acids: hypothermic and hypo-tensor (Sandalwood, common juniper).
- Phenolic Highly anti-infectious and immune-stimulant (Saint Thomas berry, Ceylonese cinnamon, clove, …)
- Monoterpenoids (or terpenic alcohol): Anti-infectious, bactericide, viricide, fungicide (sweet basil, Ho Wood, rosewood, …)
- Sesquiterpenoids: Good tonic and general stimulant (Sandalwood, carrot, incense, patchouli, pistachio lenstic, …)
3-Aldehydes: Good anti-inflammatory (Lemon basil, Ceylonese cinnamon, lemon eucalyptus, …)
4- Ketones anti parasite, mucolytic, expectorant in small doses, they are calming, sedative, hypothermic. In larger or repeated doses, they are neurotoxic, narcotic and epileptic, even abortive.
- monoterpenics: eucalyptus globulus, …
- sesquiterpenics and diterpenes: Atlas cedar, Himalayan cedar, …
5- Coumarins: Neuro-sedative, anticoagulant (Bergamot, lemon, mandarin, sweet orange, …)
6- Esters: Anti-spasmodic and neuro-tonic, excellent nervous re-balancing (Roman chamomile, cistus ladanifer, black spruce, white, blue, …)
7- Ethers (or methyl-ether Phenols and ether-oxides): Powerful anti-spasmodic (tropical Basil, tarragon, sweet fennel, …)
8- Lactones: Act as hypothermic. They have a mucolytic action stronger than ketones (Yarrow, German chamomile, Roman chamomile, ….)
9- Oxides: Broncho-pulmonary decongestant: mucolytic and expectorant (Cardamom, eucalyptus radiata, Noble laurel/Bay leaf, spike lavender, …)
10- Terpenes
- Monoterpenes (or terpenes): immune system stimulant (Yarrow, German chamomile, Roman chamomile, ….)
- Sesquiterpenes and azulens: slightly hypnotic, soothing and anti-inflammatory (Yarrow, sandalwood, Atlas cedar, …)


